欢迎光临浙江省成人高考网,今天是
咨询电话:16657169113 网站地图 RSS地图
浙江省成人高考网
了解成考
技巧心得
成绩查询
准考证打印
分数线
学士学位
首页
  • 考试报名
  • 成考政策
  • 成绩查询
  • 领准考证
  • 现场确认
  • 志愿填报
  • 录取查询
  • 录取分数
招生
  • 成考简章
  • 成考专业
报考
  • 新生必读
  • 报考系统浙江成人高考报名系统
  • 考试教材
  • 考试大纲
  • 常见问题
  • 考试科目
备考
  • 历年真题
  • 模拟试题
  • 辅导讲义
  • 技巧心得
学历
  • 函授本科
  • 函授学历
  • 函授大专
  • 函授报名
您当前所在位置: 浙江成考网 > 语文> 2009年成人高校招生统一全国考试语文 B卷

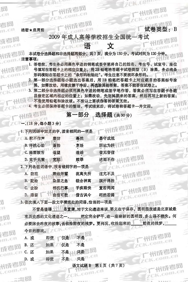
2009年成人高校招生统一全国考试语文 B卷

2018-11-17  来源:浙江成人高考网  【大 中 小】   浏览热度()


热点关注:

2022年浙江成考高起点《语文》复习攻略1

2023年浙江省成人高考高起点《语文》练习试题及答案八

声明:
(一)由于考试政策等各方面情况的不断调整与变化,本网站所提供的考试信息仅供参考,请以权威部门公布的正式信息为准。
(二)本网站在文章内容来源出处标注为其他平台的稿件均为转载稿,免费转载出于非商业性学习目的,版权归原作者所有。如您对内容、版权等问题存在异议请与本站联系,我们会及时进行处理解决。

猜您喜欢

  • 浙江2024年成考高起点《语文》试题及答案(4)
  • 浙江2024年成考高起点《语文》试题及答案(3)
  • 浙江2024年成考高起点《语文》试题及答案(2)
  • 浙江2024年成考高起点《语文》试题及答案(1)
  • 浙江2024年成考高起点《语文》模拟试题(3)
  • 浙江2024年成考高起点《语文》模拟试题(2)
  • 浙江2024年成考高起点《语文》模拟试题(1)
  • 浙江2024年成考高起点《语文》自测试题及答案(5)
便捷服务
2025年全国成人高考还有

天

【考试时间:10月18日-19日】

浙江成考报名系统 浙江成考成绩查询
热门专业推荐
  • 预防医学
    层次:专升本
  • 广播电视编导
    层次:专升本
  • 动物医学
    层次:专升本
  • 法学
    层次:专升本
  • 中医学
    层次:专升本
  • 广告学
    层次:专升本
考生常见问题
  • 2025年浙江省成考信息审核流程
  • 浙江省成考没考过还能继续考吗?
  • 2025年浙江省成考考试必带物品有哪些?
  • 2025年浙江省成考报名照片要求
  • 浙江省成考照片未通过怎么办?
  • 报考浙江省成考选择专业要关注什么因素?
  • 2025年浙江省成考与学士学位的关系
  • 浙江成考录取后学习过程中遇到问题怎么办?
  • 2025年浙江成考热门专业及就业方向推荐
  • 2025年浙江成考全攻略 适合报考人群与核心

浙江地区

  • 杭州成人高考
  • 宁波成人高考
  • 义乌成人高考
  • 嘉兴成人高考
  • 湖州成人高考
  • 绍兴成人高考
  • 温州成人高考
  • 衢州成人高考
  • 舟山成人高考
  • 台州成人高考
  • 丽水成人高考

Copyright 2025 浙江成考网(www.ckw.zj.cn) 备案号:浙ICP备2022031588号-1
版权所有:杭州玖管文化传媒有限公司 咨询电话:0571-86028781
本站地址:浙江省杭州市钱塘区白杨街道科技园路2号2幢908-911室;咨询合作热线:顾老师(18767395320)
浙江成考网,主要为浙江省成考考生提供报考咨询、考前培训服务的网站,所有报考信息以浙江省教育考试院为准。

网上报警 可信网站身份验证 工商网监