
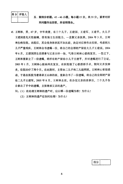
1 2 3 4 5 6
2005年成人高考民法试题及答案下(专升本)
上一页 1 2 3 4 5 6
2005年成人高考民法试题及答案下(专升本)
上一页 1 2 3 4 5 6
2005年成人高考民法试题及答案下(专升本)
上一页 1 2 3 4 5 6
2005年成人高考民法试题及答案下(专升本)
热点关注:
Copyright 2025 浙江成考网(www.ckw.zj.cn) 备案号:浙ICP备2022031588号-1
版权所有:杭州玖管文化传媒有限公司 咨询电话:0571-86028781
本站地址:浙江省杭州市钱塘区白杨街道科技园路2号2幢908-911室;咨询合作热线:顾老师(18767395320)
浙江成考网,主要为浙江省成考考生提供报考咨询、考前培训服务的网站,所有报考信息以浙江省教育考试院为准。